
根據E-marketer網站的說法,任何一個網站都有98%的流量會流失掉,他們走的時候既不會填寫表單,也不會完成購買。這意味著你失去了與潛在客戶建立關系的機會。你可以對網站的低轉化率置之不理,但如果你有一個線下的實體商店,每當有100個人走進來的時候,就有98個人走了出去,而且既沒有和店員溝通,也沒有購買商品。你會非常難過吧?這正是大多數正在線上商店遇到的情況,轉化率無法提高。
我們為什么要關注轉化?
首先,大部分組織都會更多的思考產品,而非轉化。如果你是出版商,這個產品就是你出版的文章。如果你有一個線上商店,這產品就是你采購、經營,售賣的東西。如果你有一個非盈利組織,這份產品就是你提供給世界的某個服務。廣州網站建設公司
他們也會思考怎樣給網站帶來流量,建立社交媒體賬號,購買付費搜索,甚至是印刷廣告。
他們甚至還會研究客戶的產品使用經驗,想辦法讓客戶為產品給予好的口碑。但是他們經常會忘記位于轉化漏斗中間且重要的那部分——網站轉化率。
還有少部分組織在積極推動轉化,但大多數進入了下述兩個情況之一。要么采取非常消極的方式避免過度銷售化,要么采取非常激進的方式,每個地方都在讓訪問者填寫表單,并遮住了網站的核心內容。這并不是好的線上銷售方式。
他們應該先掌握客戶的預期,并且使用這個信息來設計一條消息。
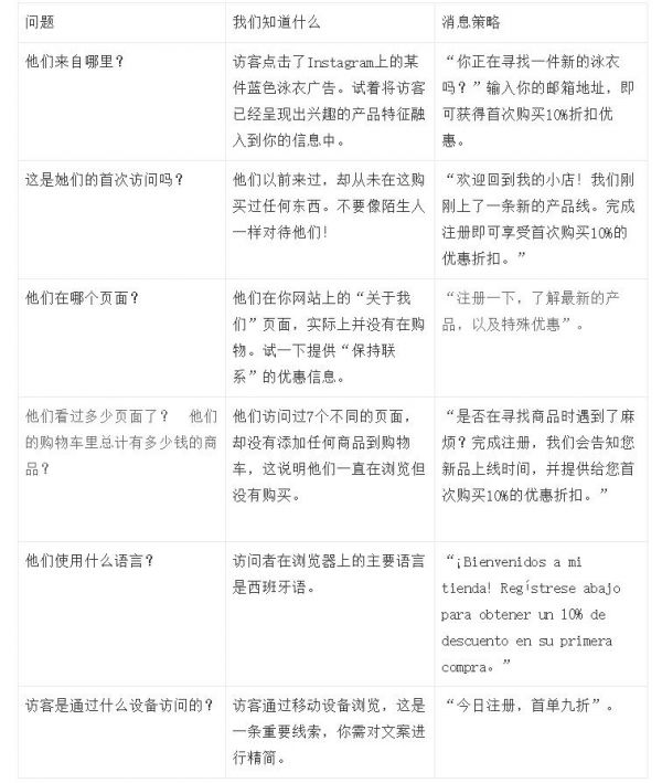
關于網站訪客我們知道什么
根據數字營銷技術,我們無需詢問就可對網站訪問者有所了解。有些人會覺得這有些恐怖,但是對于市場專業人員來說,這是一座尚未開發的信息資源。廣州網站建設公司例如,我們一般可以回答下列問題:
他們來自哪里?
他們是第一次來嗎?
他們停留在哪個頁面?
他們瀏覽了多少頁面?
他們使用的語言是什么?
他們通過什么設備訪問的網站?
他們的購物車一共有多少錢?
在獲得這些信息之后,你會做些什么?
大部分組織在考慮轉化時,會在網站設置一個簡單的彈窗表格,但深諳網站轉化的人會利用已知的信息設計出針對網站瀏覽者的定向體驗。他們可以基于訪問者是誰,做過什么來巧妙的設計出不同的消息。在下面的例子中,我假想出一家做女裝的電子商務公司,我需要對郵件列表中的新注冊用戶提供10%的折扣。你可能并不會將我提供的全部消息用在某個人身上,但你可以看到基于你對一個訪問者的不同了解,你傳遞的核心消息是如何隨之改變的。廣州網站建設公司

如何傳遞消息?
對網站訪客傳遞消息時,你需要從兩個方向考慮——時機和形式。
我們先看看形式。
1、定向展示
大多數網站驅動轉化的消息展示形式有以下三種:
彈窗:典型的彈窗展示是出現在網站中間,有時也會在角落里“飛出”。
橫條:一個滿屏寬度的長條,出現在網頁的頂部、或者底部。
橫幅:位于網頁頂部或者底部的一種更加細微的互動形式,起初是“隱藏”狀態,觸發后就會在預定時間內卷出可見。

2、交談
通常,成功的電子商務網站會提供實時的線上客服功能,幫助消費者降低從新商家購買產品帶來的焦慮感。網站上有一個“真人”可以達成兩個重要目標:
讓人們在完成購買之前可以問任何問題。這會激勵客戶相信自己正在進行正確的決定,尤其是在購買大件商品時。
讓他們知道如果訂單出現了什么問題,會有一個真實的人出來提供幫助。
這兩個因素結合在一起,會讓購物者更加可能按下購買按鈕。廣州網站建設公司

3、視頻
給轉化帶來巨大提升的第三個消息方式是視頻的使用。比起靜態圖片和文本,視頻可以幫助將你的產品帶入真實的生活情境中,并讓你有機會說明為什么人們應該買這個商品。這里是我喜歡的一個視頻案例。

消息的觸發
第二件需要考慮的事情,是每條消息在什么時間觸發。這里有四個主要的觸發方式,將運營活動帶給目標受眾。
時間觸發:由你來決定活動時間,根據一個訪客已經在網站呆了多久。你可以在訪客登錄時立刻展示,也可以在十秒鐘之后。
退出觸發:這種觸發形式正變得流行。通過追蹤訪客的鼠標移動軌跡,如果發現房客正要離開,就立刻觸發活動。
頁面瀏覽比例觸發:當訪客瀏覽頁面到某個比例的時候,活動被觸發。
標簽觸發:在網頁設置合適的定制化標簽,或者其他可視化的行動指引按鈕,當被點擊時,活動會被呈現。廣州網站建設公司
哪一種轉化效果最好?
任何通過展示、視頻,交談等方式的組合呈現的定向信息都將提升你的網站轉化率。我們研究過數千種活動,發現每種陳列方式和觸發方式都是有效的。顯而易見,視頻的投資會更加耗費資源(時間和金錢),我建議可以從展示和在線交談的方式開始。當你有了視頻之后,再將它升級到產品頁面中。
在這些形式中,橫幅廣告實際上轉化效果最好,他們比一個簡單的“橫條”更加精致,又比打擾用戶瀏覽的彈窗體驗更加。另外,我們發現在用戶進入網站30秒之內觸發活動可以最有效的驅動轉化。
從最近的趨勢來看,如果你運營一家線上商店,最有效的轉化方式實際上是將彈窗與退出觸發相結合的“購物節折扣”。簡單點說,如果有人正在訪問你的商店,并試圖關掉瀏覽器、或者點擊退回上一頁,此時你可以向用戶展示一條消息,提示它如果此時完成注冊并繼續購物即可給予某個特價優惠。只要用戶完成注冊,就意味著用戶會允許你在未來對其進行市場營銷活動。

所以,你會從哪里開始?你不需要為每個用戶在每個不同的頁面分別設計不同的消息。我們廣州網站建設公司建議考慮1-2個典型用戶,僅僅為他們創造定向優惠消息。在展開一個完整的網站轉化提升計劃方案之前,你需要不斷去追蹤、測試,并且調整你的計劃。
